Course Template Administration
Course templates serve to make the creation of courses simple and precise by allowing as many generic settings, information, and content as possible to occur at the template level and be pre-defined for courses derived from the given template. This helps improve consistency and efficiency where multiple courses are derived from the same course template; as a result, the course settings are unified and creation simplified.
When creating a course template, a course type is first selected as a basis for the template. Settings defined at the course-type level will be pre-defined for the template. It's also possible to not specify most settings at the course type and template levels and require completion at the course level instead, but normally minimal settings or meta tag values would be required for population at the course level.
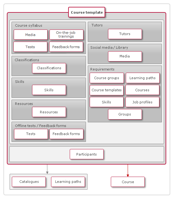
In principle, course templates come with the same tabs as courses with only the “Meta tags and attributes” tab being different. All meta tag settings can be found in the courses of a template and can be specially defined here in terms of display. The availability of the available tabs in course templates and course types is enabled at the course type level.
Course templates can be made directly accessible to learners via the catalogue. In this case, courses are selected via the course template. This selection is useful if the course descriptions vary only slightly (e.g. in dates and locations) from those of the course template.
For the purpose of surveys of needs and demand for courses, pre-bookings of course templates by participants and administrators are possible. A preferred date and location will be indicated.

Use and Application of Course Templates
Functions of the Course Template Manager
New
Which course information is to be managed is determined via course types. These settings can already be performed at the course template level. For this purpose, the course template comes with the same tabs as the eventual course. There are some differences between course templates and courses, which are described as follows.
Learning Logic
Syllabus elements can be created and structured. If there are separate WBT (SCORM)-learning contents for each language of web-based training, these learning contents can be grouped in a folder. All added objects, irrespective of their release, are visible to learners. The definition of learning logic and schedule anticipates those required at the course level. Restrictions apply so far as the start and end dates of the eventual courses are not yet known, which means only relative schedules are possible (e.g. 5 days after launch by participant instead of a concrete date). In course templates, there is the option to assign or create media types. Before creating a course, based on this template, an instance of the media type is then created automatically. Media types created in the course template can only be saved across the system. Course-specific media types are not permissible.
Resources
Resource categories and resources for the eventual courses can be selected here, and all settings known from courses can be performed. Bookings can only be made and specified with the eventual courses. For the same reason, registration confirmations are not available. As a result, a spreadsheet view is used instead of a calendar view.
Prices and Currencies
By activating the prices and currencies option in the process complexity section, a function allowing the setup of different prices per group and in different currencies will be made available as a new tab at the Course template and Course level.
The basis of the prices and currencies feature is the External price meta tag, whose value will be the default price of the course. Based on group assignment and the value of the preferred currency personal attribute of the user, the price applicable to the user can differ. When the user belongs to multiple groups for which different prices have been defined, they will benefit from the lowest applicable price.
When there is no price defined in the preferred currency of the user, the price in the default currency will be shown.
Duplicate
Edit
Delete
Clearances
Administrators can choose to allow or restrict the duplicate function specifically for course templates. Only users, groups or clients with the Duplicate permission will be able to perform this action.
All course templates with previous edit clearances configured will have by default the duplicate right selected.
Versioning
Manage Tasks
Related Topics
Configuration Manager - Course/Learning Path
Meta Tags
Course Type Administration