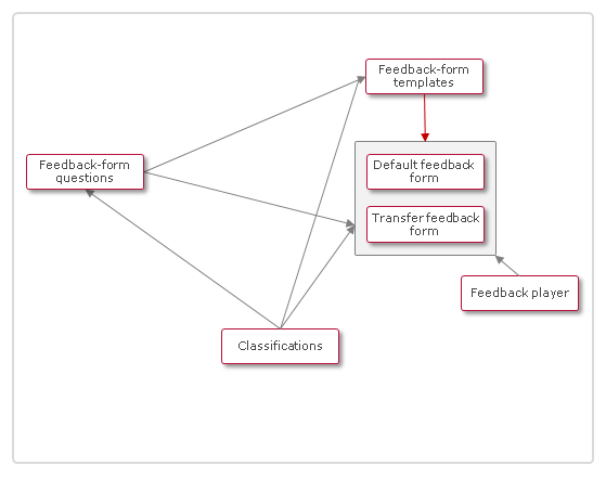
Feedback Form Questions
Feedback form questions are assigned in feedback forms to be processed by learners. Assignments to feedback form templates are also possible.
The questions exist in multiple languages, allowing learners to choose in which languages the questions are displayed.
Feedback-form questions are versioned. If a new version is created, existing feedback forms will not be updated automatically, so as not to overwrite existing entries. Duplicating feedback form questions allows to create of similar questions very quickly, without repeating all settings for each question individually.
The classification of feedback form questions facilitates the selection of questions upon assigning them to feedback forms and feedback form templates.
The following question types are available:
Yes/No: One out of two possible answers is highlighted.
Example: Have you taken an e-learning course before?Single response: One out of two possible answers is highlighted.
Example: How do you rate the available course contents in general? Very good, good, average, poorMultiple choice: One or more out of multiple possible answers are selected.
Example: Please select the content types that were made available to you during this course. File, WBTMatrix: One possible answer in a matrix is selected.
Example: Please provide an overview of your own course-specific communication habits. - The x-axis includes communication habits, y-axis includes always, frequently, sometimes, neverFree text: The answer consists of a text.
Example: Please provide a brief and subjective statement on the professional and didactic quality of your tutor.Arrange: Objects need to be assembled in the correct order.
Example: Please arrange functions by frequency of use from most-used (top) to least-used (bottom). Message board
If feedback forms are used in courses, questions can appear multiple times if they refer to resources. Questions are duplicated in the feedback form for all resources of the course belonging to a specific category.
Example: Evaluating all tutors or rooms with the same question.

Illustration: Use and Application of Feedback-form questions

Illustration: Relationships between feedback form objects
Functions of the Feedback Form Question Manager
New
General Structure
Question management is conducted via multiple tabs that can be opened flexibly. The structure of the individual tabs differs by question type due to the specific configuration options.
When exporting the question exported at a later date in the context of offline feedback, it is important to ensure that in the HTML editor fields, only the editing options provided are used, otherwise the desired representation into the exported PDF file cannot technically be guaranteed.
The following tabs are available for the respective question types:
Description:
Name, description, keywords and available languages are determined as general description attributes.
Question:
This tab is available for question types and includes all indications connected with questions (e.g. question text). The resource category for which a resource-specific question is to be created defines the individual question selection for resources. Resources for which questions are to be created are determined in courses.
Possible Answers:
This tab is available for "Yes/no", "Single-choice", "Multiple-choice" and "Order questions", to ensure the collection of possible answers.
Lines/Columns/Solution:
For matrix questions, the "Lines" and "Columns" tabs determine the structure of the question.
Display:
The definition of the "Display" tab depends on the question type how possible answers are displayed (e.g. horizontally or vertically) and where media elements belonging to the question or the possible answers are placed.
Classifications:
Prior to opening the create page, an indication of the desired question type is requested.
Edit
Delete
Clearances
Versioning
Specific Question Types
Questions differ in the settings of the possible answers:
Yes/No
The designation of the alternatives "Yes" and "No" can be changed in any way. An image can be uploaded for each possible answer.
Single Response
Any number of possible answers can be created. An image can be uploaded for each possible answer. Entering a value allows the possible answers to be weighted for the eventual evaluation. Alternatively, a possible answer can be excluded from reporting.
Multiple Selection
Any number of possible answers can be created. An image can be uploaded for each possible answer. Entering a value allows the possible answers to be weighted for the eventual evaluation. Alternatively, a possible answer can be excluded from reporting.
Matrix
Line and column headlines are defined as text or image or both. Entering a value allows the possible answers to be weighted for the eventual evaluation. Alternatively, a possible answer can be excluded from reporting.
Free Text
No further entry is required. The question cannot be evaluated statistically.
Arrange
Any number of possible answers can be created. For each possible answer, an image can be uploaded.
Global Functions and Related Topics
Search
Languages
Feedback Form Manager