Feedback Form Manager
Feedback forms serve to submit feedback from learners in the context of courses (content, tutors, organisation), the learning platform (system stability, user-friendliness), and organisation (satisfaction, polls).
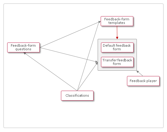
Feedback forms are created from feedback form templates and contain feedback-form questions. If questions are deposited in templates from which feedback forms are created, the questions will be present in the newly created feedback forms. Any information and questions in the feedback form displayed to learners can be managed multi-lingually, so learners can process them in any language.
Feedback forms are mainly embedded in courses and course templates as syllabus elements, but can also be provided in panels on homepages or as navigation items. Since feedback forms are versioned, all course participants will process the same version of a feedback form, and a clean statistical evaluation will be possible.
Feedback forms of a course are made available to learners on fixed dates. They appear in the feedback form panel on the homepage and can be entered directly from there. At definable points in time, learners can be sent reminders on feedback-form deadlines.
Feedback forms can be evaluated via reports, across courses or independently. Usually, tutors will perform the evaluation in the context of the supervision of the courses including the feedback forms. A statistical evaluation is available, as well.

Illustration: Use and Application of Feedback forms

Illustration: Relationships between Feedback form objects
Functions of the Feedback Form Manager
New
On the "Description" tab, you can define a date for the feedback in advance. This scheduling refers to the availability within a course. A date-dependent activation mode or deactivation mode can be set, whereby activation/deactivation can take place at a time x in relation to the start or end of the course. For courses dependent on the duration of use, the setting can be set as a duration-dependent activation or deactivation mode. The setting is transferred to the courses to which the feedback is assigned.
Contents
Feedback form questions within a feedback form can be organised in a folder structure and sorted in folders.
Questions can be added via a direct selection or via the selection of a classification. In the latter case, all published questions with the selected classification will be added to the feedback form.
The most recently published version of a feedback-form question will be added. If versions assigned earlier are no longer the most recent ones, a manual update to the current version can be performed.
Questions can be defined as mandatory questions that need to be answered before the feedback form can be submitted.
If the resource manager is not used on the learning platform, the option "Tutor-specific feedback form" allows to select a question which will be asked for each tutor of a course to whom the question was assigned. If the resource manager is enabled, there are more detailed settings that can be reached via the properties of the feedback-form questions.
Feedback Form Player
The feedback form player setting determines the feedback form progress for learners and enables or disables additional information on a feedback form, such as navigating the feedback form or changing the language.
Feedback form players are managed separately in and can be selected upon creating or editing a feedback form. It is also possible to perform a manual (user-defined) configuration per feedback form, or to select an existing feedback-form player and modify it for the feedback form (those settings also count as user-defined).
If a feedback form player is selected in the feedback form but not modified with user-defined settings, changes to the selected feedback form player object itself will not lead to changes of the feedback form settings. But the changes made to the feedback form player object can be adopted in the feedback form manually, through the appropriate button.
The default settings can be restored at any time.
Viewing Options
The attribute display can be configured individually for each feedback. A differentiation is made between general visibility and visibility in the course room.
General visibility: Attributes with an activated checkbox are displayed at all locations in the learning platform, e.g. in split screens outside the course room.
Visible in the course room: Changes only affect the displaying of tests in the course room. No other locations, e.g. split screens, are affected.
Specialty: Upon creating a feedback form, the first step involves choosing whether the feedback form will be freely definable or statistically evaluable.
Fixed
Question sets of fixed feedback forms can no longer be edited.
Statistically Evaluable
Only questions that are statistically evaluable can be assigned. Free-text questions are not evaluable.
Freely Definable
Feedback forms based on freely definable templates can be edited without restrictions.
Edit
Edit → to Favorites
Any number of feedback forms can be selected as "Favourites". Feedback forms are managed in a special structure to ensure that they can be found quickly, for instance, to integrate them in courses. Courses offer a special search filter for this purpose.
Edit → Export Offline Feedback Form
Feedback forms can be exported as PDF files, filled out as printouts and later collected via the course editor or course supervision by course administrators or tutors.
When exporting the feedback, it is important to ensure that in the HTML fields, only the editing options provided are used, otherwise, the desired representation into the exported PDF file cannot technically be guaranteed.
Feedback forms can be exported in any language. A layout is available for each language. If a layout includes variables referring to the course in which the feedback form is used, the appropriate course needs to be selected.
Publish in Started Courses
An automatic update of feedback forms can be initiated. Therefore some preconditions need to be checked
Enable the meta tags that bypass the update restrictions:
Allow update of course components after participants start
Allow update of components bound by learning logic rules
Enable automatic update for courses without revision date
Delete
Clearances
Versioning
Global Functions and Related Topics
Languages
Feedback Form Templates
Feedback Form Questions