Feedback Form Player
Feedback form players define the viewing and displaying options of feedback forms from the perspective of learners. Multiple settings allow to visualise of multiple scenarios for feedback forms.
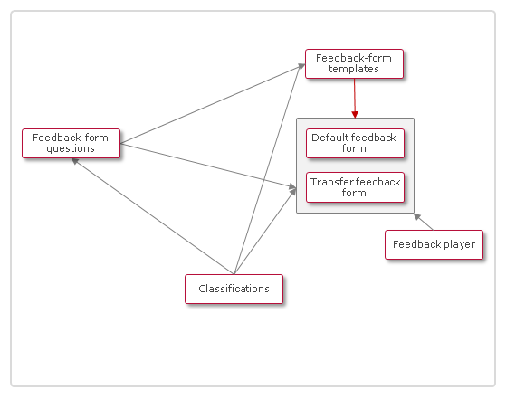
Settings can be defined individually for each feedback form or feedback form template. Alternatively, the feedback form players that are assigned to feedback forms or feedback form templates can be managed. This facilitates the definition of unified settings. If the settings are adopted by a feedback form or feedback form template via the test player, they can be modified further.

Illustration: Relationships between test objects
Functions of the Feedback Form Player Manager
New
Edit
Delete
Clearances
Global Functions and Related Topics
Search
Feedback Form Manager
Feedback Form Templates